| 
                  中国汽车工程学会标准解读 | 不要小费的专属“泊车小弟”出现了,怎样才敢放心把车交给它呢? 
                       
                    
                        
                        2024-06-18
                     
                 | 
        
| 
                 你是否曾因为找不到停车位而焦急?或者因为停车技术不佳而尴尬?在很多高档酒店门口,往往会有代客泊车员们随时等待着帮你解决停车问题。当然,每次享受服务可能要多花几十元的停车费用,同时也少不了给上一些小费作为酬谢。即便如此,也并不是随处都能有这样的服务。不过别担心,随着科技的进步,一个看似完美的解决方案已经出现了:自主代客泊车技术(AVP),就像是你专属的免费“泊车小弟”,让停车体验变得轻松愉快。 
 什么是自主代客泊车? 自主代客泊车技术(Automated Valet Parking),即AVP,拥有它的车辆可以在无人的情况下自动找到停车位并自动泊车,甚至在需要时自动回到你的身边。只需要在指定下客点下车,通过手机App下达指令,车辆就会像一个听话的司机一样,去完成所有的停车工作。 
 自主代客泊车如何工作? AVP的工作原理其实并不复杂。首先,车辆会通过车载传感器和控制系统,实时感知周围环境,找到合适的停车位。然后,通过高精度的地图和定位技术,车辆会规划出一条最优的泊车路径,并自动完成泊车入位的过程。最后,当需要取车时,只需要再次通过手机APP下达指令,车辆就会自动行驶到指定上客点,等待你的归来。 
 自主代客泊车的核心优势? AVP的核心优势在于其自动化和智能化。它不仅可以自动找到停车位,还可以自动避让障碍物,自动遵守交通规则,甚至可以在多辆车同时需要停车时,实现动态的自动等待和排队。这一切都得益于AVP所涉及到的多个关键技术,如车联网、感知识别、同步定位、规划控制等。 
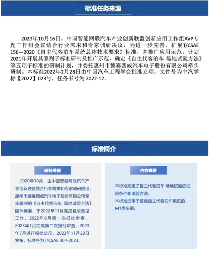
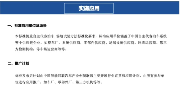
 自主代客泊车如何验证? T/CSAE 304—2023《自主代客泊车系统场地试验方法》标准的制定,为AVP技术的研发、测试和评估提供了一套全面的规范。标准不仅涵盖了技术性能的测试,更将安全性和可靠性放在了首位,确保AVP系统能够在多变的停车场环境中稳定、安全地运行。 
 在试验条件的设置上,标准对测试场地提出了具体要求,包括但不限于场地的长度、坡度、曲率半径等,以确保测试环境能够全面模拟真实世界的停车场景。这些条件的设定,旨在为AVP系统提供一个标准化的测试平台,使其能够在各种预期的使用环境中得到充分的验证。 试验方法方面,标准详细列出了感知识别、车辆定位、路径规划、安全避障等关键测试项目。这些测试项目的设计,旨在全面评估AVP系统的各项功能,确保系统能够在实际应用中准确识别车道线、障碍物和车位,并能够安全、有效地完成泊车任务。 在感知识别测试中,标准特别强调了对系统识别精度的考察。系统必须能够在不同类型的车道线和多种障碍物情况下,准确识别并作出正确响应。这不仅考验系统的感知能力,也是评估其能否在复杂环境中安全运行的重要指标。 此外,标准还特别关注AVP系统在面对异常情况时的处理能力。无论是通信异常、车辆自身异常还是人工干预,AVP系统都必须能够做出快速、准确的响应,以确保车辆和乘客的安全。这一点在实际应用中尤为重要,因为真实的交通环境总是充满了不确定性和变数。 从产业层面,标准为AVP技术的健康发展提供了坚实的基础。随着技术的不断进步和标准的不断完善,自主代客泊车技术将在未来的城市生活中扮演越来越重要的角色,为人们带来更加便捷、智能的停车体验。 以下为标准解读的详细内容: 
 
 
 
 
  | 
        









